下周上新!贵州分配数量→
发布时间:2024-12-09 23:47:36 来源:沿河融媒体中心
2025年贺岁纪念币和纪念钞来啦
中国人民银行定于
16日起陆续发行
其中双色铜合金纪念币1枚,纪念钞1张
金质纪念币1枚,银质纪念币1枚
均为中华人民共和国法定货币
01
双色铜合金纪念币和纪念钞
双色铜合金纪念币
正面图案为“中国人民银行”“10元”字样,汉语拼音字母“SHIYUAN”及年号“2025”,底纹衬以团花图案。

△2025年贺岁双色铜合金纪念币正面图案
背面图案为中国传统剪纸艺术与装饰年画元素相结合的蛇形象,衬以花灯和人参图案,币面左侧刊“乙巳”字样。

△2025年贺岁双色铜合金纪念币背面图案
2025年贺岁纪念钞
正面主景为蛇的造型图案,上方为中华人民共和国国徽、“中国人民银行”、篆书“蛇”字印章,下方依次为光彩光变面额数字“20”与汉字“贰拾圆”、动感全息图案、透明视窗、盲文面额标记和冠字号码。

△2025年贺岁纪念钞正面图案
背面主景为儿童贴春联图案,辅以山西民居装饰图案,上方为面额数字“20”、汉语拼音字母“YUAN”,下方为花卉与动感全息图案、年号“2025年”、行长章、面额数字“20”“中国人民银行”汉语拼音和蒙、藏、维、壮四种民族文字的“中国人民银行 贰拾圆”字样。

△2025年贺岁纪念钞背面图案
面额、规格、材质及发行数量
双色铜合金纪念币面额10元,直径27毫米,材质为双色铜合金,发行数量为1亿枚(含留存历史货币档案1万枚)。
纪念钞面额20元,票面长145毫米,宽70毫米,采用塑料材质,发行数量为1亿张(含留存历史货币档案2万张)。
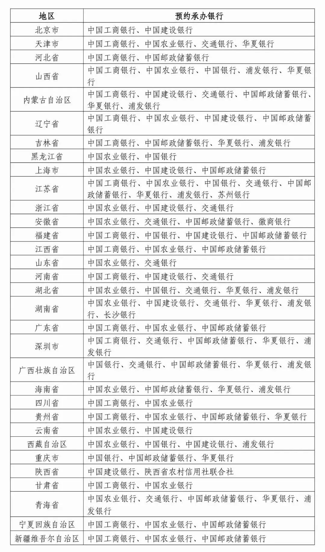
各省、自治区、直辖市双色铜合金纪念币和纪念钞分配数量如下↓

发行方式
双色铜合金纪念币和纪念钞采取预约兑换方式发行。
预约承办银行于2024年12月23日至12月24日办理预约业务。公众可通过预约承办银行官方网站等线上渠道或在营业时间内前往预约承办银行公布的预约兑换网点进行预约登记。预约承办银行于2025年1月3日至1月9日办理预约兑换。

02
金银纪念币
该套金银纪念币正面图案均为中国传统吉祥纹饰组合图案,并刊国名、年号。


1克圆形金质纪念币背面图案为“福”字、柿子、蝠纹等组合设计,并刊面额。

8克菱形银质纪念币背面图案为贴“福”字场景,并刊面额。

1克圆形金质纪念币为普制币,含纯金1克,直径10毫米,面额10元,成色99.9%,最大发行量150000枚。
8克菱形银质纪念币为普制币,含纯银8克,边长23毫米,面额3元,成色99.9%,最大发行量1500000枚。
该套金银纪念币由深圳国宝造币有限公司铸造,中国金币集团有限公司总经销。
相关新闻